上海財經大學2021年入學MBA預面試網申通道現已上線!
來源:上海財經大學商學院
時間:2020-04-01 10:52:15
各位考生:
上海財經大學2021年入學MBA預面試網申通道現已正式上線。請在瀏覽器中復制此鏈接(https://usercenter.sufe.edu.cn),注冊并登錄預面試系統。有關預面試的詳細介紹如下:
一、何為預面試?
上海財經大學MBA招生采取“W+D預面試”政策。申請人在參加聯考之前提前參加面試,項目根據考生在線申請所提交的報名信息進行全面的背景評估(Width),并根據背景評估結果,對符合條件的考生進行較為深入的預面試考察(Depth)。
2021年入學預面試時間安排如下:

二、如何申請預面試?
預面試申請采用在線報名的形式。網申系統現已開放,請登錄網申系統填寫申請資料并提交。
預面試網申通道在哪里?
方法一:
復制此鏈接(https://usercenter.sufe.edu.cn)前往;
方法二:
在上海財經大學MBA項目官網(https://cob.sufe.edu.cn/MBA)點擊如下鏈接(如紅框所示)進入。
系統注冊成功后,申請人須在相應批次的網申截止日期之前完成在線申請的所有內容(班型選擇、個人信息、自我評述、他人推薦、問卷調查以及電子申請材料上傳)。
請注意:
1. “申請項目”中的“申請”模塊須選擇“2021年入學MBA預面試”;

2. 電子申請材料需滿足系統要求的格式和大小,且需保證內容清晰。
三、預面試有哪些環節和必須了解的信息?
面試流程如下:
1. 個人面試
1)考察時間:共15分鐘;2)考察項目:個人面試表現、綜合英語水平、思想政治素質和品德。其中個人面試表現含5分鐘主題演講。
2. 小組面試
1)考察形式:無領導小組討論,隨機分組;2)考察時間:共45分鐘,包括準備時間10分鐘,討論時間30分鐘,考官點評5分鐘;3)考察項目:決策能力、團隊精神、語言表達、邏輯思維等綜合素質。
3. 政治筆試
1)考試形式:開卷筆試;2)考試時間:45分鐘;3)考察項目:思想政治素質和品德、政治立場、職業道德、組織紀律性;4)參考范圍:待定(請密切留意官網通知)。
面試當日考生須知如下:
1. 請攜帶身份證原件、面試席卡和鄭重聲明(需自行在面試系統中的“資料打印”模塊下載打印)、黑色水筆及紙質政治筆試參考資料參加考試;
2. 考試時所有電子設備將禁止使用;
3. 其他相關安排請聽從面試現場老師指示。
四、預面試結果
預面試成績 = 背景評估成績(基于網申填寫資料的評分)+ 面試成績
項目將綜合上述兩部分成績從高到低排名確定預面試結果,預面試結果分為:
1. 預面試優秀。預面試結果為優秀的考生,在聯考總成績達到國家A類考生線且單科成績達到上財單科線后,獲得擬錄取資格;
2. 預面試良好(分為附加分20分和附加分10分兩檔)。預面試結果為良好的考生,在聯考總成績達到國家A類考生線且單科成績達到上財單科線后,附加分計入總成績從高到低排名錄取;
3. 預面試一般。預面試結果為一般的考生無附加分,在聯考總成績達到國家A類考生線且單科成績達到上財單科線后,按照總成績從高到低排名錄取。
2021年入學招生錄取流程圖:

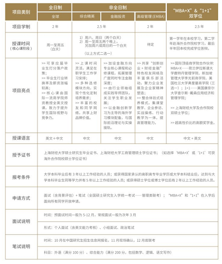
2021年入學上財MBA項目概覽












